跨病种适用!湿润烧伤膏纳入中医外科学临床诊疗指南多病种治疗方案
2025-12-18
就医网
新医度


中医外科历经数千年积淀,承载着中华民族防治外科疾病的智慧结晶。而《团体标准中医外科临床诊疗指南》(以下简称《指南》)的出台,恰似为这份古老智慧注入了现代规范的力量,为临床诊疗提供了科学、统一的行动指南。

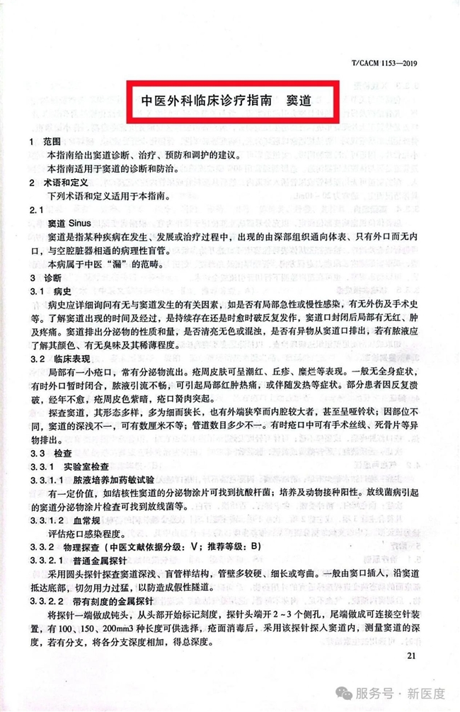
窦道诊疗指南




窦道推荐应用美宝纱条





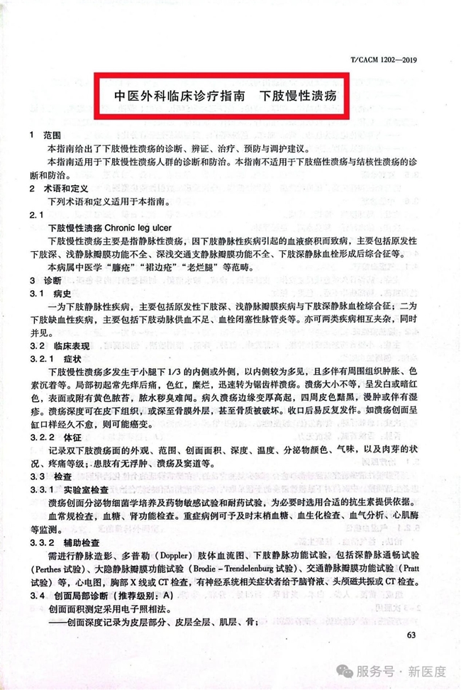
下肢慢性溃疡推荐使用湿润烧伤膏




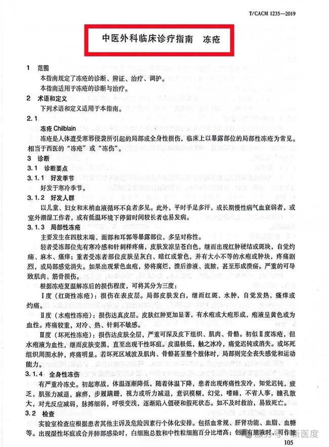
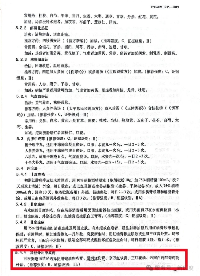
冻疮推荐使用湿润烧伤膏



褥疮推荐使用湿润烧伤膏




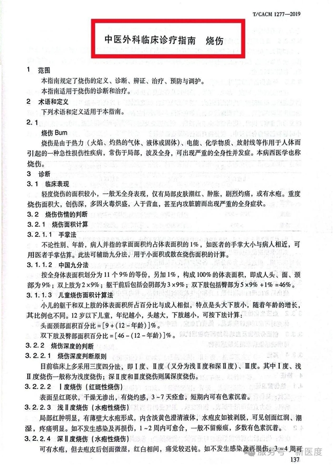
烧伤推荐使用湿润烧伤膏
综上所述,湿润烧伤膏以经典中药基质为核心,深度契合《中医外科学临床诊疗指南》团体标准的规范要求,既扎根中医外治的理论精髓与实践智慧,又突破单一学科局限,在烧伤科、皮肤科、外科术后创面修复等多学科场景中实现广泛应用。其跨学科价值的背后,是传统中药与现代临床需求的精准对接,是中医外治理念与多学科诊疗思维的深度融合,不仅为团体标准的落地提供了优质实践范本,更以安全有效的临床表现,成为连接中医外科学与多学科创面管理的重要桥梁,为跨学科协同救治提供了兼具传统底蕴与现代适配性的特色解决方案,彰显了中药在多学科诊疗体系中的独特优势与广阔应用前景。
本文地址:http://www.jiuyinews.cn/kanzixun/jinrikandian/2025-12-18/845928.html
友情提示:文章内容为作者个人观点,不代表本站立场且不构成任何建议,本站拥有对此声明的最终解释权。如果读者发现稿件侵权、失实、错误等问题,可联系我们处理
